Generative AI knowledge base with Amazon Connect self service guides

At the end of February 2024, Klarna sent shockwaves around the CX and business world with the news of their successful AI assistant. The AI assistant is capable of handling complex interactions and was managing the work of 700 agents with no reduction in customer satisfaction.
In this article, we discuss the steps taken to get here and an example of a complex self-service customer interaction with a generative AI chatbot.
Generative AI knowledge base
Generative AI is changing the way chatbots operate. While there has been the ability to use natural language to interact with chatbots for many years, they have lacked the fluidity for it to feel like a real conversation. Some journeys left customers frustrated and resistant to interacting further.
With Generative AI, knowledge has become the first widely accepted use case within businesses to take advantage of Large Language Models. Just 6 months ago, that would have taken a small but highly skilled group of developers to create a private document model using the retrieval-augmentation-generation (RAG) approach. This then allowed your customers to have a conversation with your documents. And then the focus turned to self-service applications.
Adding self service applications
As we now have these systems we can provide to employees and customers, the focus is turning to business value. For employees, this is productivity; for customers, this falls into 3 categories:
- Reduction in cost to serve
- Increase in sales
- Improved customer satisfaction
With a customer-facing RAG approach, it's been difficult to realize these 3 areas, or worse, some businesses have rushed the deployment and hit the news for the wrong reasons.
Our approach
What businesses want is a safe, predictive yet neutral experience for their customers to seamlessly interact with their business for content specific to the customer and also provide high-value self-service applications.
And we have that...
At CX Studio, our approach is to deeply understand your use cases and the AWS technologies, to craft connections that will not only delight your customers but importantly drive business value.
In the video below, you will see how seamless and high-value the interaction is between the customer and the chatbot. The customer is able to interact with the chatbot and your business knowledge base using natural language. During the conversation, the chatbot is able to prompt the customer to complete a high-value interaction and continue the conversation with the customer.
This interaction is personalized, high-value but most importantly delivers value to the business and the customer.
The technology Used
The video demonstrated the seamless integration of native Amazon Connect services to deliver a high-value customer transaction. This streamlined solution eliminates the need for additional 3rd party software or services. Key components include:
- Chatbot: Amazon Connect provides a customizable chatbot tailored to your brand and customer needs.
- Self Service Guides: This feature allows you to design customer workflows with the same ease as agent workflows, ensuring a consistent experience.
- Knowledge base: Your company data is securely stored in an Amazon Bedrock Knowledge base. This provides guardrails against misuse and is hallucination resistant.
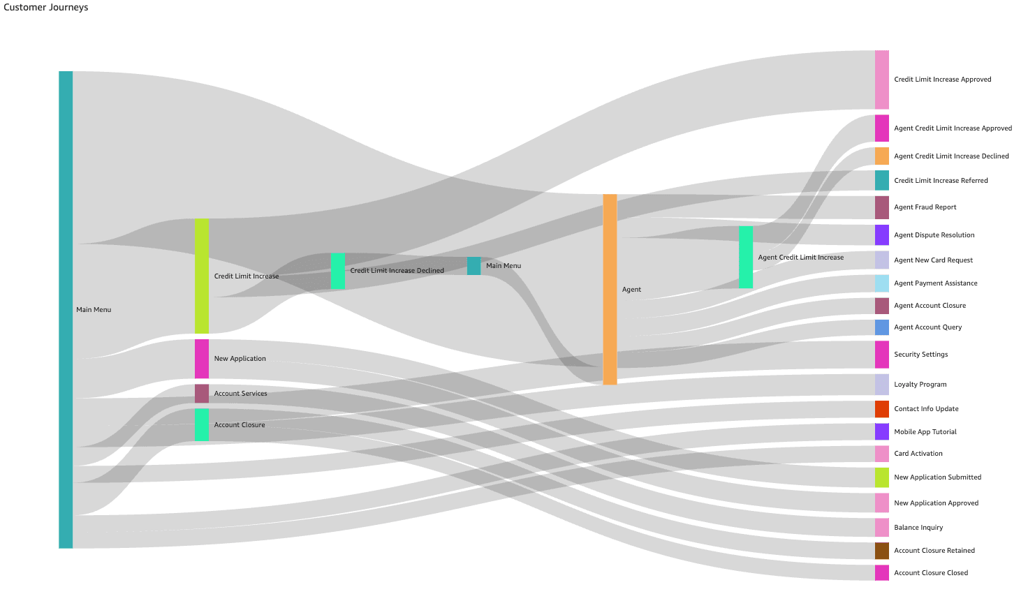
Data-Driven Decisions: Improve Your Service with Customer Behavior Analytics
Providing high-value interactions is only part of the overall need of your business. You need the data to know what happened during the interactions, what's working well, where improvements can be made, and what value the chatbot is providing.
Our Cato platform has all the data required to make this assessment, and so with CX Studio, you have a complete end-to-end offering.
Example customer journey map of self-service and agent assistant interactions.

For more information about our AWS services and how we can assist in optimizing your customer experience, contact us.